省文旅投控集团2025年招聘服务项目答疑公告
- 采购公告
- 澄清/变更公告
- 中标候选人公示
- 中标结果公示
- 合同见证
省文旅投控集团2025年招聘服务项目答疑公告
(项目编号: QYCG2025-01-0117)
一、答疑部分
1、问:招标文件第50页“1-2项目分项报价清单”、33页“主要服务内容--(五)”。
1-2项目分项报价清单
其中:
|
9 |
体检 |
体检服务 |
|
5 |
人/次 |
|
|
|
10 |
背景调查 |
|
5 |
人 |
|
背景调查基十项+工作评价 |
|
疑问一:体检服务单价,投标人报价中:是否包含招聘人选的体检费用,若包含,是否有相关体检项目或价格要求?还是仅仅作为体检的通知服务,体检费用人选自付?
疑问二:背景调查基十项+工作评价单价,招标人是否有背景调查基十项的具体明细要求?几段工作经历的背景调查?以及工作评价是否有特殊要求?其中背景调查是否包含考察?考察是否有特殊要求,几段工作经历的考察?(由于下方截图中有提到)
三、主要服务内容--(五)

答:1.针对疑问一,具体回复如下:
体检项目待中标后由招标人确定,体检费用由招聘人选先垫付,体检合格且人选录用后由招标人支付。分项报价清单中“9.体检/体检服务”现进行删除,各投标人无需提供此项服务报价。
2.针对疑问二,具体回复如下:
(1)背景调查基十项包含:学历验证、学位验证、社会负面、多头借贷、信贷预期、民事涉诉、失信核查、商业利益冲突、金融违规、限制高消费。
(2)最近3段工作经历的背景调查。
(3)工作评价要求:从德、能、勤、绩、廉五个维度描述。
(4)背景调查不包含考察,考察由招标人组织,服务商配合实施。请各投标人综合考虑,谨慎报价。
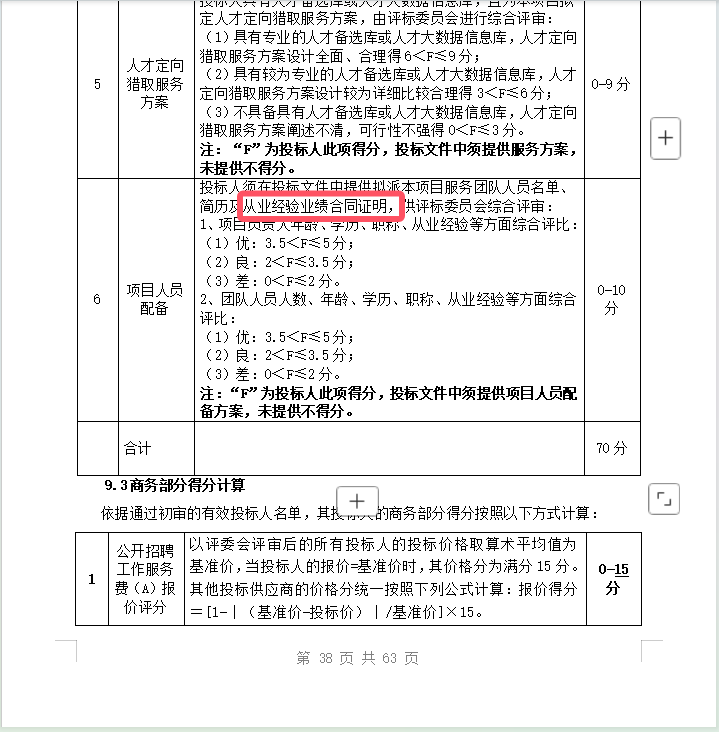
2、问:招标文件第38页,技术部分详细评审表--6

疑问:对于投标人须在投标文件中提供拟派本项目服务团队人员名单、简历及从业经验业绩合同证明,供评标委员会综合评审:
其中“提供拟派本项目服务团队人员名单、简历及从业经验业绩合同证明”,是需要服务团队所有人员名单的从业经验业绩合同证明?还是项目负责人的从业经验业绩合同证明?其次“从业经验和业绩合同证明”是否有特殊要求?
答:投标文件中须提供项目负责人从业经验业绩合同证明,从业经验和业绩合同证明无特殊要求,证明材料仅须体现主要评审信息(如合同签订时间、合同服务内容、人员姓名等)。
注:此答疑公告视同招标文件的组成部分,与招标文件具有同等法律效力。
安徽省文化产权交易所有限公司
2025年11月07日