首页
皖文云采通
交易公告
招标采购
代理渠道
详情
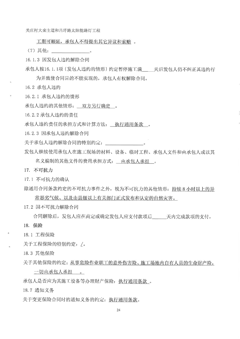
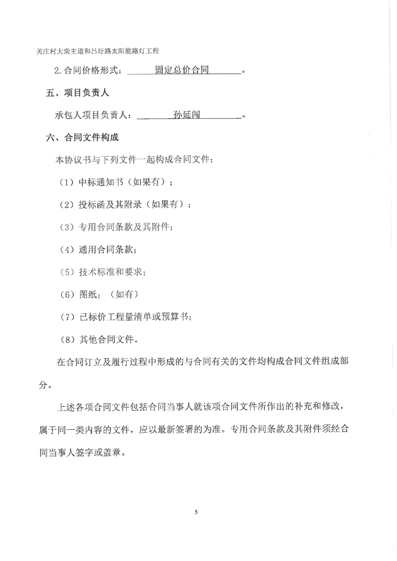
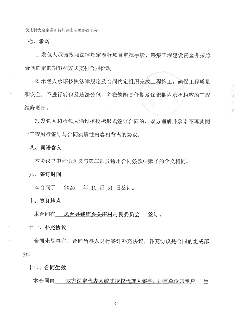
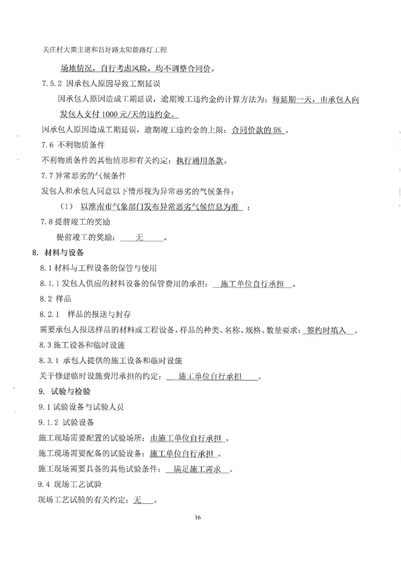
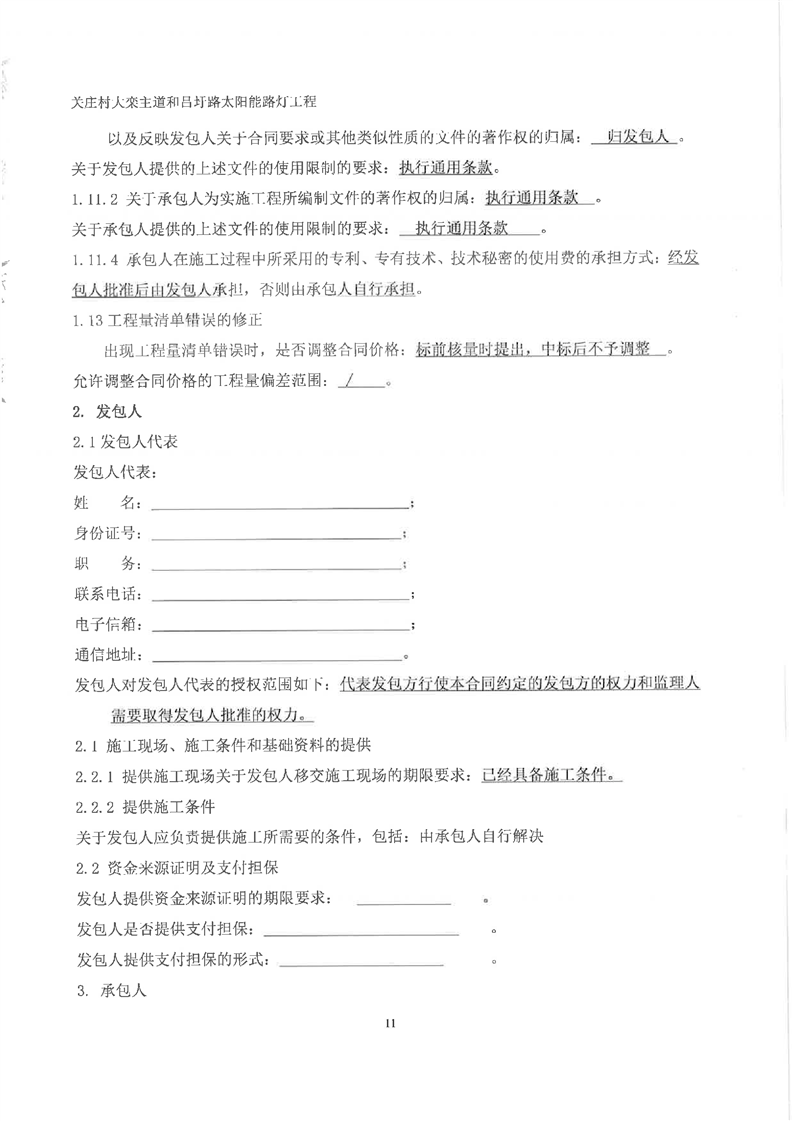
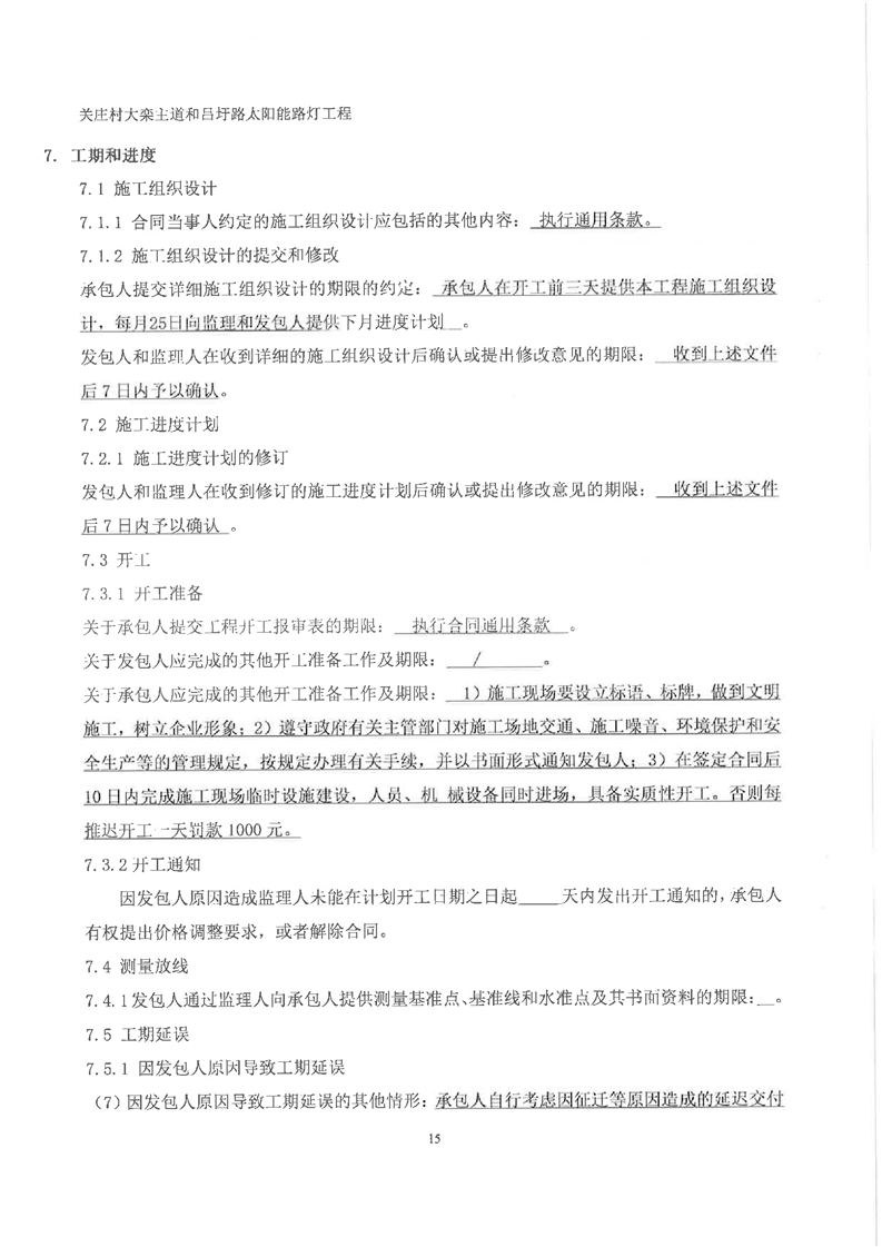
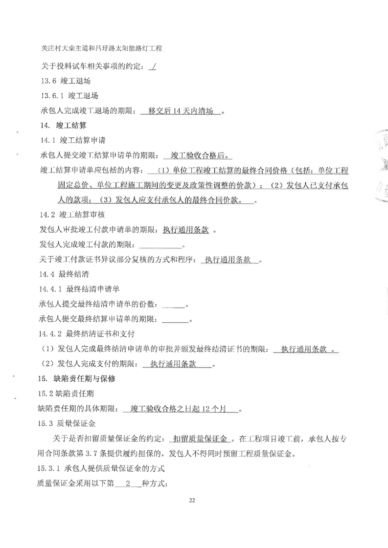
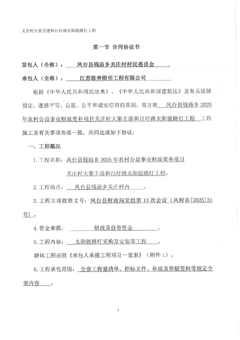
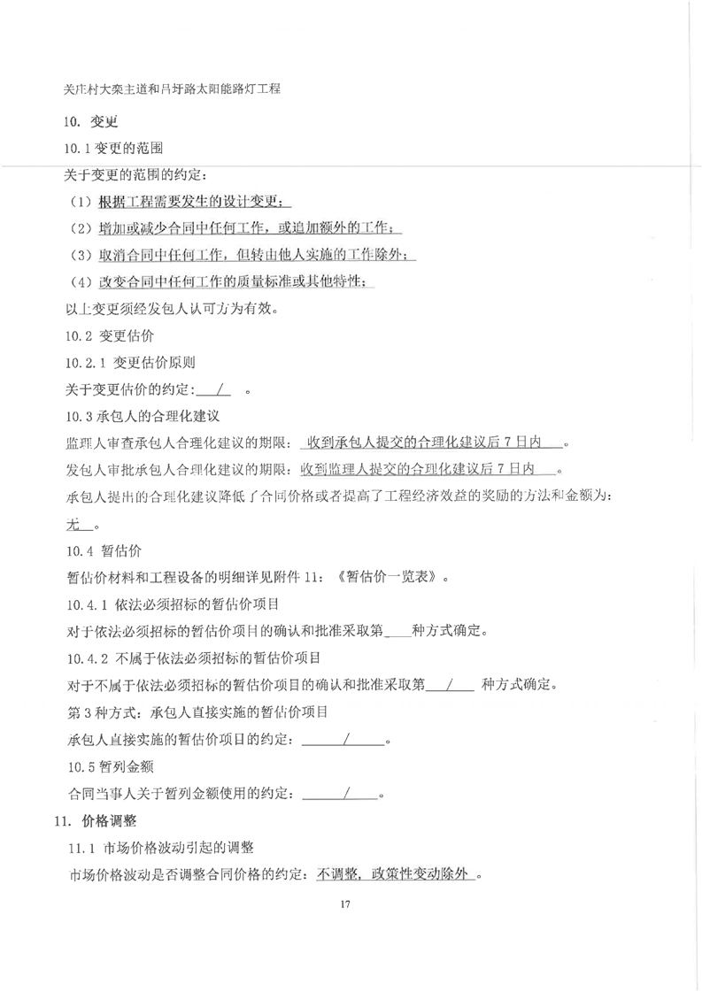
凤台县钱庙乡2025年农村公益事业财政奖补项目关庄村大栾主道和吕圩路太阳能路灯工程合同公示
1
预约场地
2
招标公告发布
3
招标文件发布
4
中标公示
5
中标通知书
6
合同见证
7
项目履约
【信息时间:
2025-11-18 15:09:27
阅读次数:
信息来源:
】
采购公告
澄清/变更公告
中标候选人公示
中标结果公示
代理渠道
附件:
0xgViSuz6FE52DbMnbF0evj7m1uDbKc9mm66TIc7gUQHzyyZ2Z7HS2Oe1nO7ohlZaU