首页
皖文云采通
交易公告
招标采购
代理渠道
详情
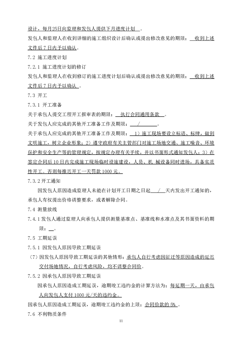
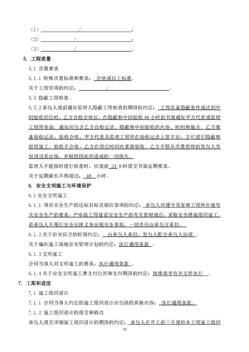
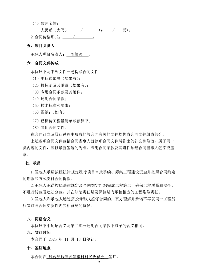
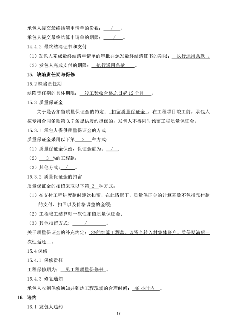
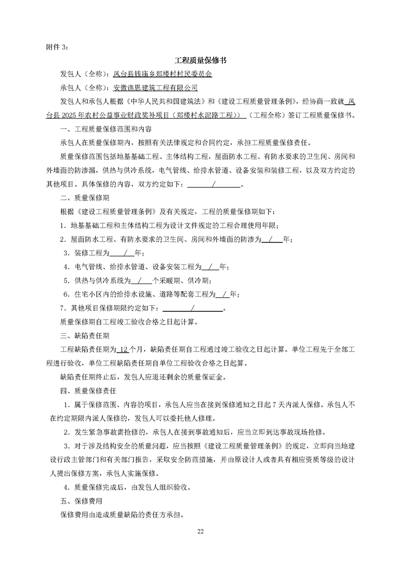
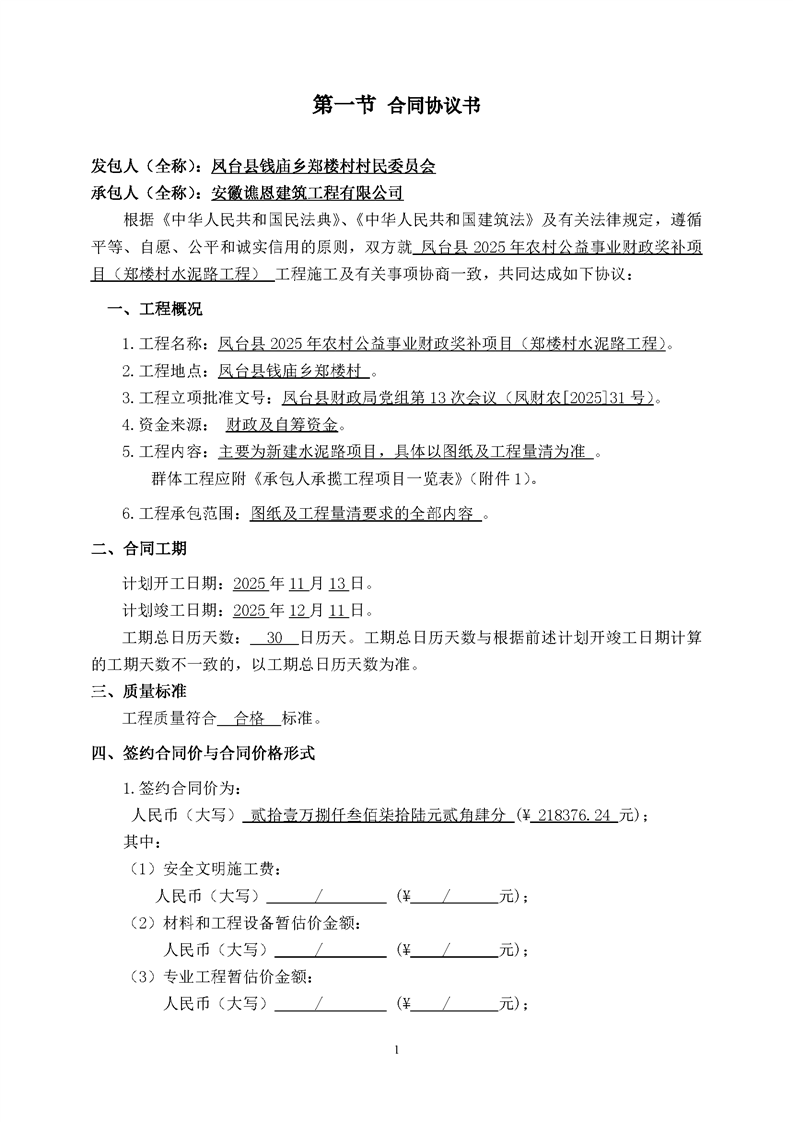
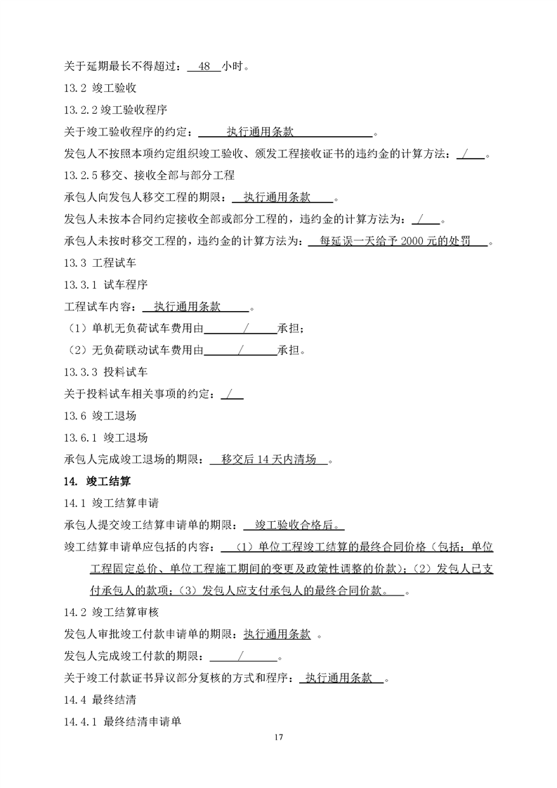
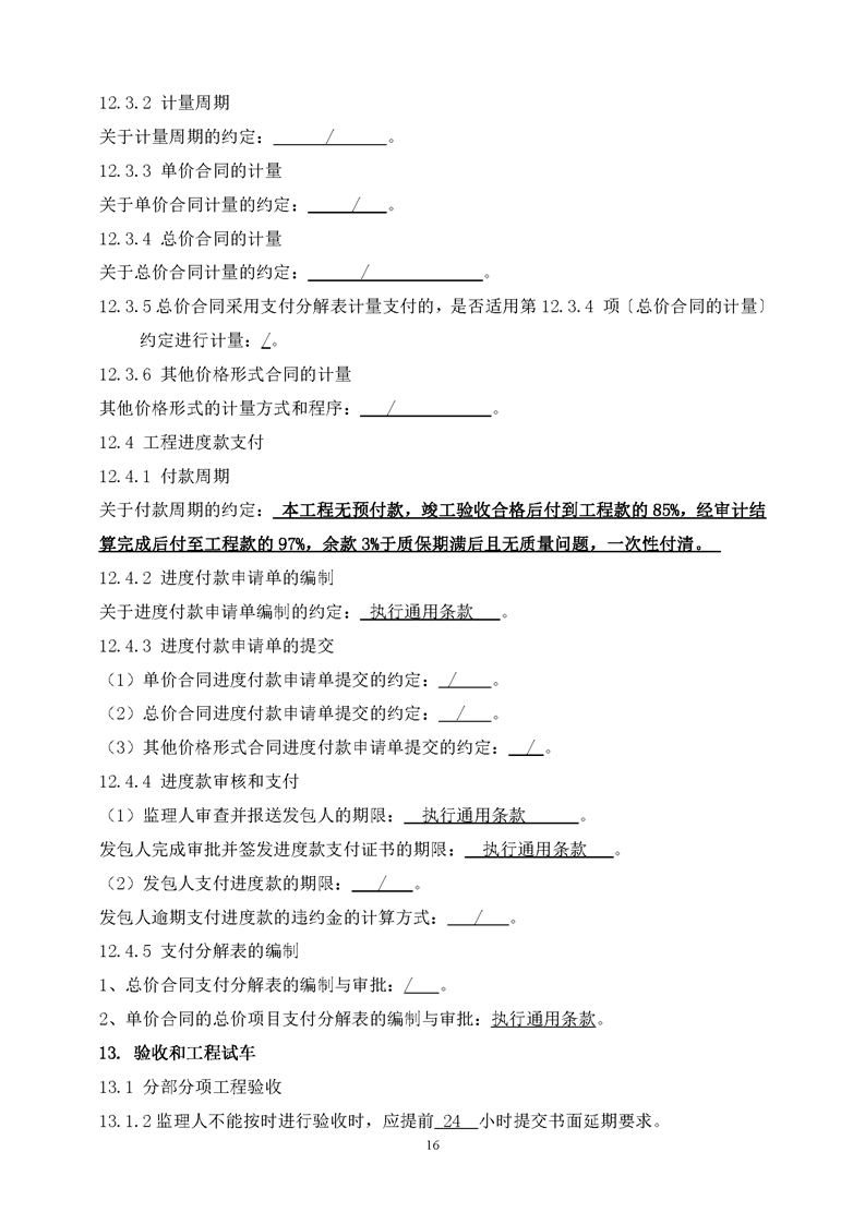
凤台县2025年农村公益事业财政奖补项目(郑楼村水泥路工程)合同公示
1
预约场地
2
招标公告发布
3
招标文件发布
4
中标公示
5
中标通知书
6
合同见证
7
项目履约
【信息时间:
2025-11-21 13:53:10
阅读次数:
信息来源:
】
采购公告
澄清/变更公告
中标候选人公示
中标结果公示
代理渠道
附件:
0xNVEnl4os6gmDPXg0Lv5D2D6av5P8sfEKiiYJXM0XtHSMJ0TQxCbrnN6vf397vczT