首页
皖文云采通
交易公告
招标采购
代理渠道
详情
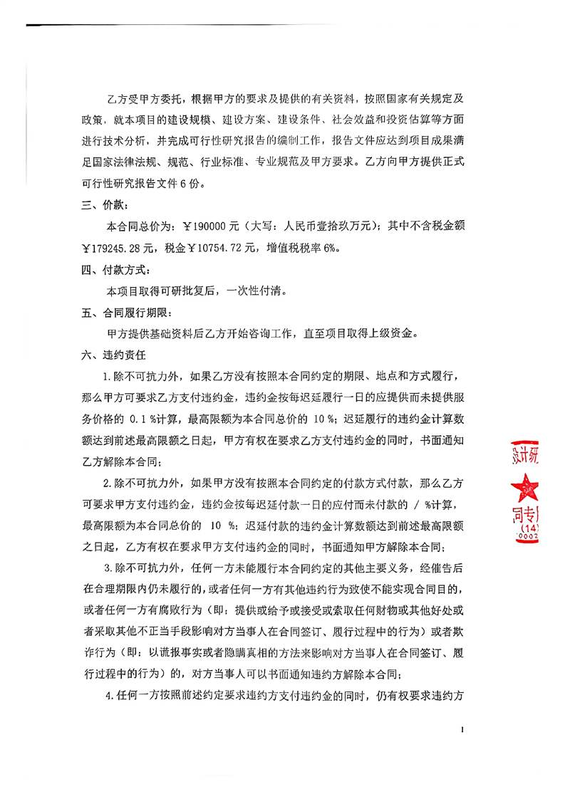
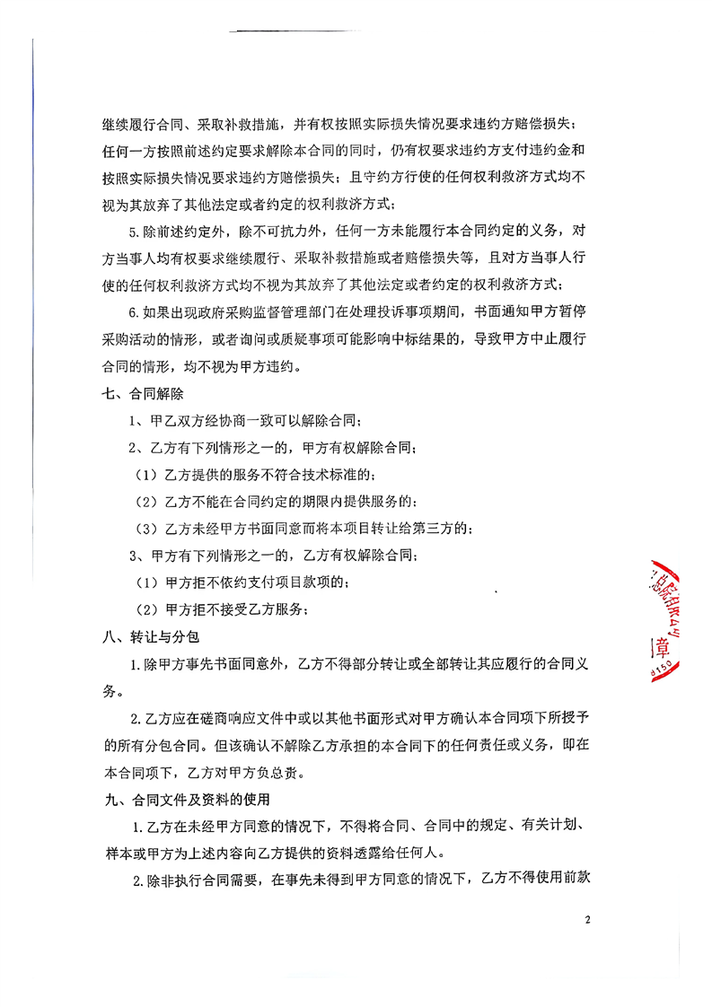
凤台县城区排水防涝能力提升工程项目可行性研究服务采购项目合同公示
1
预约场地
2
招标公告发布
3
招标文件发布
4
中标公示
5
中标通知书
6
合同见证
7
项目履约
【信息时间:
2026-01-28 09:01:27
阅读次数:
信息来源:
】
采购公告
澄清/变更公告
中标候选人公示
中标结果公示
代理渠道
附件:
0xSBOdPrph9IYBg7NJKRqIEKsp7VvCxqWksFXo4X4MvfTxjwckFO9tsjNlJWhgg0K3