首页
皖文云采通
交易公告
招标采购
代理渠道
详情
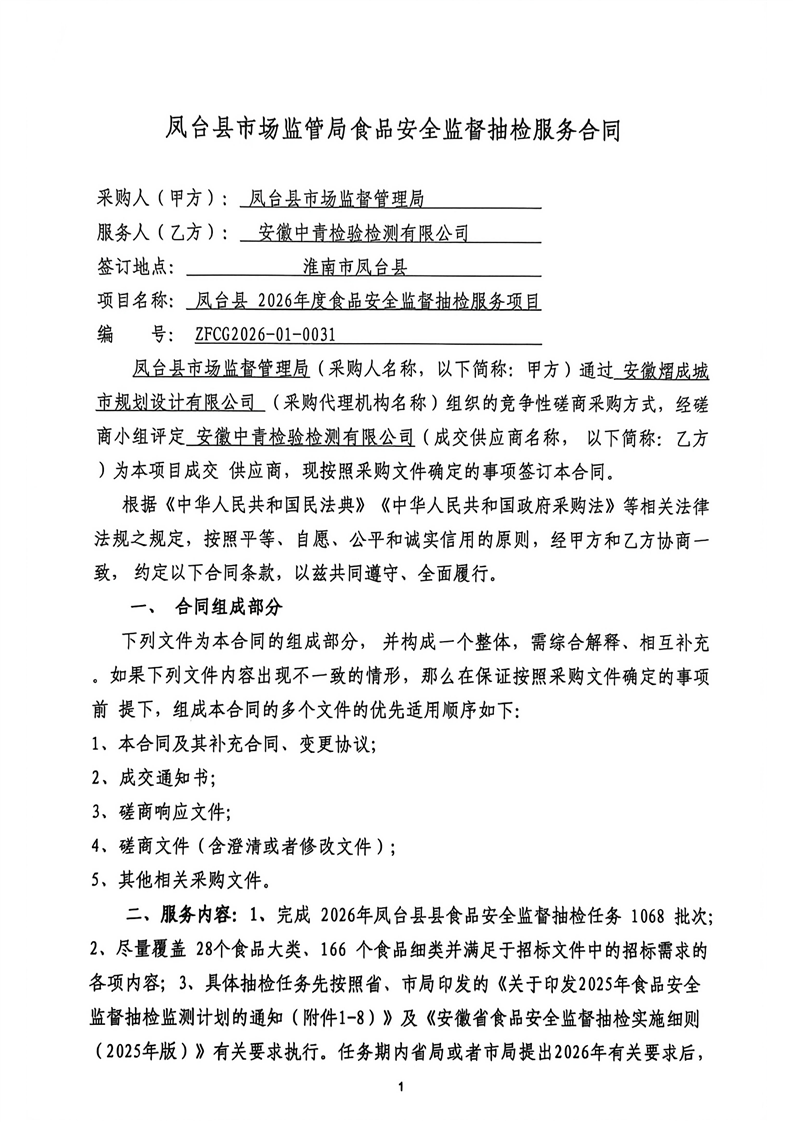
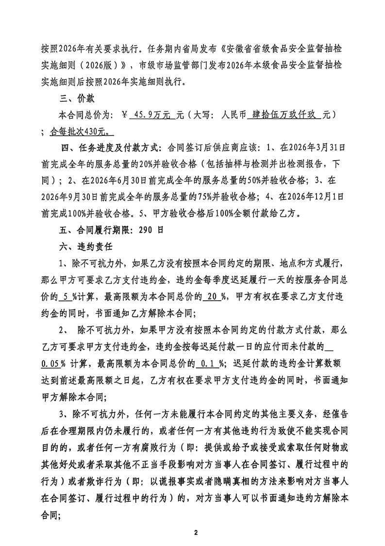
凤台县2026年度食品安全监督抽检服务项目合同公示
1
预约场地
2
招标公告发布
3
招标文件发布
4
中标公示
5
中标通知书
6
合同见证
7
项目履约
【信息时间:
2026-02-27 17:04:45
阅读次数:
信息来源:
】
采购公告
澄清/变更公告
中标候选人公示
中标结果公示
代理渠道
附件:
0xAXD8kpWFgSZaK2c2mpbFnvlbINa5m9X9wD7T4qjQ6LJAXhgPCX5Il5MoWEXI6jPV